【机情无限 精彩毕设】机械2024届毕业设计(论文)中期检查优秀案例分享第九期——航空电子装备故障知识图谱构建与推理技术研究
学生姓名:胡峥
班班级级:工程2020-02班
指导教师:何丽娜
毕设题目:航空电子装备故障知识图谱构建与推理技术研究

一、概况
1.选题意义
在航空航天领域中,如何最大程度地发挥电子设备的功能和性能,提高产品的生产良率是一项极其重要的工作。而故障是生产设备和产品损耗的元凶之一,因此会花费大量的时间精力对故障问题进行研究分析并制定消除故障的诸多策略。
在对设备做故障分析时通常包含以下环节:发现故障问题、对故障现象表征收集、工程师排查故障、生成故障报告、报告中有新故障知识触发FMEA文档更新、定期对故障案例统计分析、将分析结果应用到实际过程中并持续进行改善。故障分析过程往往涉及到复杂的物理、化学、机械、电子电气、材料、工艺以及管理制度等各方面的研究,能够进行高效故障分析的工程师对经验和技能的要求非常高。所以基于以上情况会出现几种问题:高度依赖专家经验、故障资料利用率低、对FMEA文件维护专业性要求高、历史经验知识易流失、优化决策缺乏科学依据。因此,合理的利用知识图谱技术,创新地将故障分析与知识图谱进行有效结合,构建出故障分析知识图谱,不仅可以有效的利用已有的故障资料,也能摆脱对于专家个人技术的高度依赖。
然而,往往仅根据已有的信息构建知识图谱是远远不够的,许多信息存在着隐藏的关系,所以需要采用知识图谱融合技术,利用已有的知识和关系,进行逻辑推理、归纳和演绎等操作,揭示出隐藏在知识图谱中的潜在关联和规律,从而构建出关联度更高的知识图谱。此项技术不仅有助于填充信息缺失、发现信息之间隐藏关联,还能提高整个系统的智能化。因此,航空电子装备故障知识图谱构建与推理显得尤为重要。此论文拟通过知识图谱的故障知识融合技术构建出一个高关联度的知识图谱,再利用知识图谱推理技术将构建完成的知识图谱运用到实际之中,最终实现面对新发故障案例时根据已有的知识图谱及时的诊断其故障原因并提供合理的解决方案。
2.任务分解
拟将此题目分为三个步骤:
(1)基于知识融合方法,对不同来源信息的故障元进行实体对齐。
(2)根据(1)所得到的信息,进行知识图谱的构建。
(3)利用(2)所构建好的图谱,进行知识推理。
二、已完成工作
毕业设计(论文)已完成的研究部分
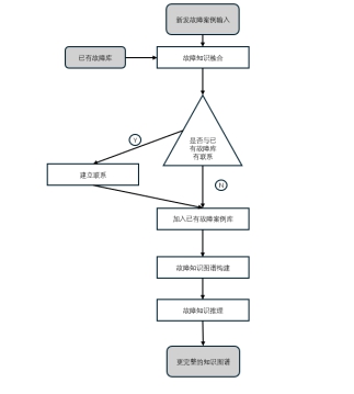
该论文主要完成三个方面:1、故障知识融合;2、故障知识图谱构建;3、故障知识推理。
面对新发案例时,首先通过知识融合方法与已有案例库建立联系;在建立联系之后,将丰富的案例库用于知识图谱的构建;最终,在已有的知识图谱上使用知识推理,丰富已有的知识图谱。
如上图所示,下面分为三部分来介绍已完成的研究部分。
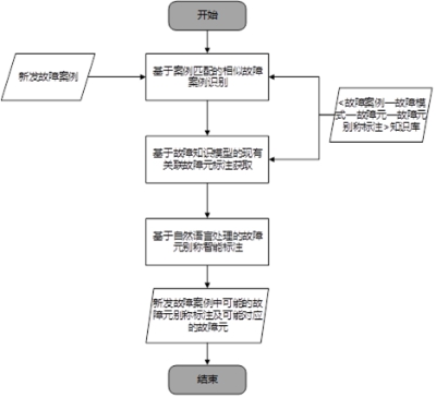
在故障知识融合方面:
如上图所示,基于智能标注的故障知识融合算法流程主要包括如下步骤:
(1)基于案例匹配的相似故障案例识别;
(2)基于故障知识模型的现有关联故障元标注获取;
(3)基于自然语言处理的故障元别称智能标注。
其中步骤1)输入为新发故障案例与现有故障知识库中的故障案例库,输出为匹配的最相似故障案例;
其中步骤2)输入为步骤(1)输出的最相似故障案例和故障知识库中的关联规则,输出为可能与新发案例存在高关联性的现有故障元别称标注;
其中步骤3)输入为步骤(2)输出的可能与新发案例存在高关联性的现有故障元别称标注,输出为新发案例中可能的故障元别称及其可能对应的故障元。
在故障知识图谱构建中:
经过一系列处理后,得到了完整的知识图谱:
部分图谱细节展示:



在故障知识推理方面:
(1)基于故障元的故障知识推理

如上图所示,基于故障元匹配的故障知识推理算法流程主要包括如下4个步骤:
1)基于自然语言处理的故障元自动抽取
2)基于文字相似度分析的故障元模糊匹配
3)基于别称人工标注的故障元二次匹配
4)基于故障元的故障模式推理
其中步骤1)输入为故障现象的文字描述,输出为该故障现象描述的分词结果;
其中步骤2)输入为步骤1)输出的故障现象描述的分词结果,输出为“故障描述——故障元”自动匹配结果;
其中步骤3)输入为故障现象的文字描述和人工标注知识库,输出为“故障描述——故障元”人工匹配结果;
其中步骤4)输入为“故障描述——故障元”自动、人工匹配结果和“故障元——故障模式”知识库,输出为基于故障元的“故障描述——故障模式”推理匹配结果,即输入的故障现象描述对应的可能故障模式
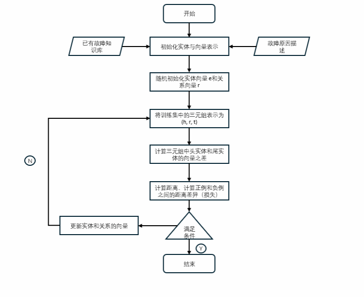
(2)基于表示学习的故障知识推理

如上图所示,基于知识图谱表示学习的故障知识推理算法流程主要包括如下3个步骤:
1)对于输入实体与关系运用向量表示
2)计算向量差、距离以及距离差异
3)更新实体和关系向量
对于输入数据,首先采用步骤1)用向量表示这些数据;
根据步骤1)的结果用于步骤2)的计算;
根据步骤2)的计算结果,判断是否满足条件,如果满足则结束训练,如果不满足则更新向量,继续计算重复2)步骤。
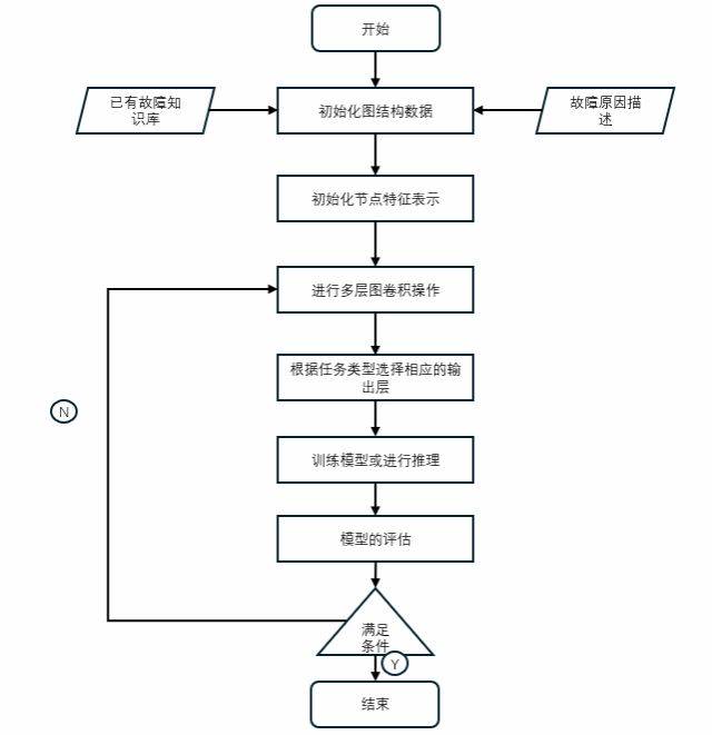
(3)基于图神经网络的知识推理

如上图所示,基于图神经网络的故障知识推理算法流程主要包括如下4个步骤:
1)对于输入实体与关系运用图结构表示
2)进行多层图神经网络操作
3)训练模型或推理
4)模型评估
对于输入数据,首先采用步骤1)用图结构表示这些数据,将实体与关系编码;
根据步骤1)的结果用于步骤2)的操作;
根据步骤2)的结果,用于步骤3)模型的训练或知识推理;
根据步骤3)所得到的模型,对该模型进行步骤4)模型的评估,如果满足条件,则结束训练,如果不满足,则更新参数继续训练。
(4)基于张量学习的故障知识推理

如上图所示,基于张量分解的故障知识推理算法流程主要包括如下4个步骤:
1)选择张量模型
2)初始化参数
3)优化过程
4)模型评估
对于输入数据,首先采用步骤1)选择合适的张量分解方法;
根据步骤1)的选择结果使用步骤2)对数据进行初始化;
根据步骤2)初始化后的结果,用于步骤3)进行模型的优化训练;
根据步骤3)所得到的模型,对该模型进行步骤4)模型的评估,如果满足条件,则结束训练,如果不满足,则更新参数继续训练。

三、下一步工作计划
1.在论文中注明数据的格式及来源;
2.在结果展示里多用实例代替代码;
3.着重介绍我最终选择方法的优势;
4.撰写毕业设计论文,规范格式、语言表达、引用规则等,达到规定要求。
问题一:数据是从何处获得?
回答:该数据由中国电子科技集团第十研究所提供。
问题二:数据量是多少?是否能够满足要求?
回答:数据量为300条,标注充足且信息含量丰富,能够很好的作为数据案例库。
问题三:创新点在哪里?
回答:在知识融合方面,在利用了BERT——CHINESE的基础上,自定义了组词规则,能够使案例更为准确的进行分词,在知识推理方面,采用了多种办法进行实践,并基于自然语言处理系统创新的使用了基于故障元匹配的知识推理方法。
问题四:知识推理为什么要用那么多种方法?
回答:针对不同需求,所需要的方法不同,对于数据量小的数据,采用表示学习能够高效的进行知识推理,面对中量数据集,采用基于故障元匹配的知识推理方法能够快速、准确地匹配。面对大量数据集时,采用图神经网络可以极大的提高准确率,采用张量分解可以降低训练时间。最终,在这些方法的对比下,可以根据实际选用所适合的方法。
问题五:你的方法优势在哪里??
回答:在实际的生产生活中,采用基于故障元的知识推理可以高效、准确地进行知识推理,降低了前期投入成本。

在此次的毕业设计中,我深入的了解了知识图谱方面的知识,包括但不限于知识图谱的构建、知识推理、知识融合等。对于知识图谱目前的发展及运用有了更一步的了解。
在我的毕业设计中,我将任务分为了三个部分,并认真完成了三个部分的内容。在知识融合中,我用了NLP自然语言处理系统的方法作为基础,并改进使之能够适应新发故障案例的分词。在知识图谱构建中,我使用了Neo4j与python,将故障信息之间的联系可视化的展示了出来。在知识推理部分,我采用了多种方法,并对这些方法的优劣进行了了解,加深了我对这方面的认知。
同时,我所运用的方法,部署在了实际,突破了理论到实际这一大难关。