【2017届研究生招聘090】杭州市地铁集团有限责任公司运营分公司招聘
杭州市地铁集团有限责任公司运营分公司招聘信息
| 单位名称 | 杭州市地铁集团有限责任公司运营分公司 | ||
| 所在区域省市 | 浙江省 杭州市 | 单位性质 | 国有企业 |
| 单位地址 | 杭州市德胜东路5277号综合维修大楼A区1151室 | 邮编 | 310017 |
| 举办日期 | 2016-09-23 19:00-20:00 |
| 场地名称 | 成都校区 犀浦校区四食堂三楼316教室 |
| 详细地址 | 西南交通大学犀浦校区四食堂三楼 |
| 主题 | 校园招聘 | 招聘截止日期 | 2016-09-30 |
| 应聘网址 | http://campus.chinahr.com/2017/hzmetro/ | ||
| 招聘说明: | |||
|
杭州市地铁集团有限责任公司运营分公司
公司简介 杭州市地铁集团有限责任公司运营分公司成立于2010年8月,为杭州市地铁集团有限责任公司下属单位,主要负责杭州地铁的线路运营筹备,日常运营、维护及安全管理等业务。 运营分公司秉承以人为本的理念,视人才为推动企业成长与发展的原动力,为员工创造各种能充分施展才能的条件,提供广阔的职业发展平台,使公司成为每一位员工成就理想、实现人生价值的最佳选择。 杭州市城市轨道交通近期建设规划(2013—2019年),在2013年6月20日得到了国家发改委的正式批复。到2019年,杭州将建成包括杭临线、杭富线在内的7条地铁线路,通车里程总长约250公里,等到2022年亚运会召开之际,杭州将建成三期规划线路,届时杭州将形成四通八达的轨道交通网络。
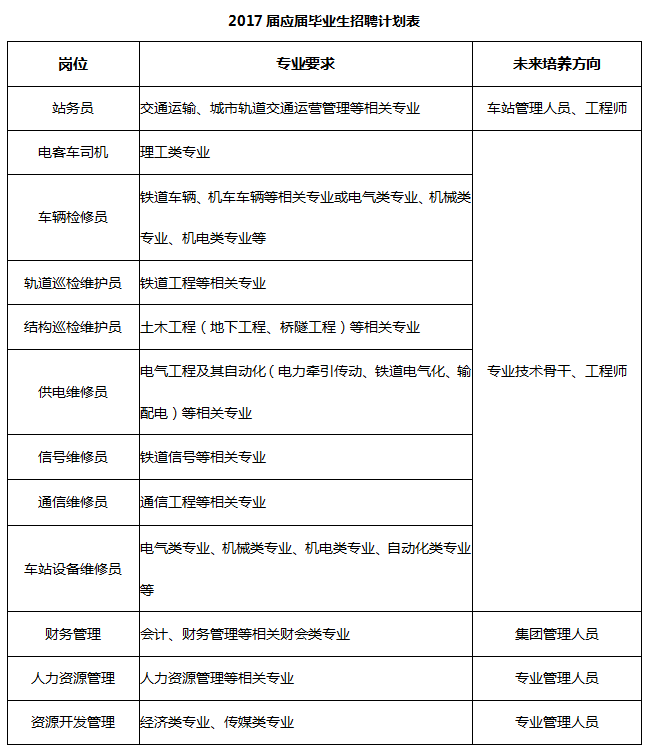
2017届应届毕业生招聘计划 根据公司发展和运营筹备需要,杭州地铁运营分公司现面向各大院校招聘以下岗位:
注:宣讲及面试时间若调整,届时将通过公司官网、微信及宣讲院校就业指导网进行发布,请各位同学及时登录了解。(面试地点以最终短信及电话通知为准)
应聘人员基本要求: 1、 2017年全日制普通高校本科及以上学历应届毕业生; 2、遵纪守法,品行端正,热爱地铁事业; 3、学习成绩优良,专业、学历等符合招聘岗位要求,有校园社团工作经历,综合素质能力突出者优先考虑; 4、身心健康,无色盲色弱,身体条件符合招聘岗位要求; 5、能够适应招聘岗位的工作要求,服从岗位安排和调整。
招聘程序 本次校园招聘采取网上报名形式,经简历筛选、综合能力测评、面试、签订三方协议、体检、政审、签订劳动合同等程序。
应聘须知: 1、如有意向应聘者,请登录网站:http://campus.chinahr.com/2017/hzmetro/投递简历; 2、参加招聘面试时请携带个人简历及推荐表、成绩单、英语四/六级证书、身份证、获奖证书等资料的原件及复印件(推荐表、成绩单须加盖公章),应聘资料须真实有效; 3、应聘者应对本人填报信息、提供资料的真实、准确、完整性负责,凡不符合招聘条件或弄虚作假的,一经查实即取消应聘资格。 4、应聘者须在招聘期间保持本人手机畅通,以免招聘相关信息无法通知。凡因应聘者通信不畅造成的无法联络到本人,均视为本人自动放弃。 5、咨询电话:0571-26316039/18667107100,工作日上午9:00—12:00,下午14:30—17:30,联系人:龚先生、肖女士 |
|||

